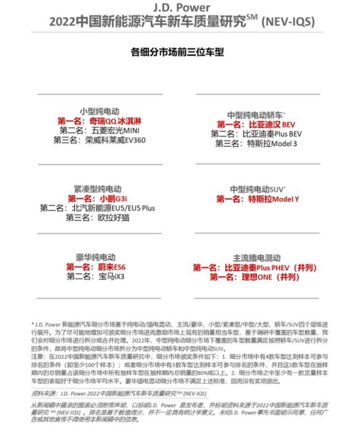
全球領先的消費者洞察和市場研究機構J.D. Power(帝俊)于8月4日正式發布了《2022中國新能源汽車品質研究SM(NEV-IQS)》和《2022中國汽車智能體驗研究SM(TXI)》。NEV-IQS研究表明,與傳統自主品牌和國際/合資品牌相比,自主新品牌的質量表現仍然保持領先,在車身內飾和車身外觀方面的質量優勢更加顯著。J.D. Power中國新能源汽車品質研究(NEV-IQS)始于2019年,基于J.D. Power行業常用的新車品質研究IQS體系,補充了新能源汽車特有的問題。本研究統計和測量了新能源汽車車主在2-6個月的擁有期內遇到的質量問題。新車質量用每100輛車的平均問題數(PP100)來表示。問題數量越少,質量越好。研究顯示,2022年自主新勢力品牌質量問題總數為149 PP100。與傳統自主品牌(152 PP100)和國際/合資品牌(153 PP100)相比,自主新勢力品牌在新能源汽車新車質量表現上保持領先,尤其是車身內飾和車身外觀的質量表現,分別領先全行業2.5 PP100。此外,在駕駛體驗、動力總成、電池/充電方面的表現也優于行業整體質量水平。新能源汽車行業整體質量表現不如去年:2022年新能源汽車行業整體質量問題152個PP100,比2021年增加24個PP100。其中,車身內飾問題成為投訴最多的問題類別,配置/控制系統/儀表盤的投訴比例增幅最大,比上年增加了2.3%。純電動汽車在智能上的領先優勢降低:在智能品質表現上,純電動汽車與插電式混合動力汽車的差距正在逐漸縮小。2021年,純電動汽車的智能問題數量比插電式混合動力汽車少8.1個PP100,而2022年,純電動汽車的質量問題數量僅比插電式混合動力汽車少1.1個PP100。新能源汽車車型電池問題比延續車型少,表明新能源汽車行業正在逐步擺脫三電限制:與延續車型相比,新能源汽車車型在電池/充電和配置/控制系統/儀表盤方面表現更好,分別比延續車型下降1.4 PP100和1.3 PP100,新能源汽車行業已經呈現出逐步擺脫三電限制的趨勢。延續版車型在信息娛樂系統和駕駛輔助方面優勢明顯,問題數量比新款車型減少了3.8個PP100和2.1個PP100。

2022年,中國NEV-IQS包含10個類別(車身外觀、車身內飾、駕駛體驗、配置/控制系統/儀表盤、信息娛樂系統、空調、座椅、動力系統、駕駛輔助和電池/充電)的236個問題。2022年的研究基于5672名車主的真實反饋,這些車主在2021年9月至2022年3月期間購買了汽車。研究覆蓋了36個品牌的65款車型,其中45款達到了足夠的樣本。數據收集于2022年3月至2022年5月在中國56個城市進行。高級配置市場滲透率大幅提升,智能賽道品牌競爭激烈。同一天,J.D. Power(帝俊)還發布了SM(TXI)2022中國汽車智能體驗研究。研究表明,中國汽車工業整體市場深度指數(即先進技術配置的整體滲透率)顯著提高,而功能性能指數有所下降;品牌陣營之間的智能化表現接近,競爭進入白熱化階段。J.D. Power的智能汽車體驗研究(TXI)是繼新車品質研究(IQS)和汽車產品魅力指數研究(APEAL)之后的又一重要產品行業標桿研究。研究顯示,2022年中國汽車產業TXI創新指數為505點,整體市場深度指數提升明顯,從2021年的80點提升至120點,而功能性能指數有所下降,從去年的880點降至829點。其中,自主新勢力品牌市場深度指數242分,功能性能指數831分,繼續領跑智能賽道;而傳統自主品牌的市場深度指數為112分,功能表現指數為828分,合資/國際品牌的市場深度指數為118分,功能表現指數為829分。兩者在市場深度和功能表現上差距不大,品牌之間的競爭進入白熱化階段。先進技術配置的快速引入伴隨著質量問題的增長:行業在引入更多先進技術配置的同時,也出現了更多的質量問題。2022年行業總問題數為32.4 PP100,較去年增加4.8 PP100,其中智能駕駛艙增加3.9 PP100,智能駕駛增加0.6 PP100。在智能駕駛艙中,故障/無法工作的問題增加最多,增加了1.7 PP100,而在智能駕駛中,理解/使用困難的問題增加最多,增加了1.3 PP100。智能駕駛艙的整體用戶體驗得到顯著提升:2022年,消費者對智能駕駛艙的整體體驗和智能駕駛的先進科技配置更加滿意。智能駕駛艙具有最佳的可用性體驗,有效性、實用性和響應速度的體驗得到了顯著提升,體現了智能駕駛艙先進的配置為消費者提供了便利和有價值的功能;雖然智能駕駛整體體驗較去年有所提升,但在實用性和有效性方面的體驗滿意度不如智能駕駛艙,消費者對界面的滿意度有所下降。反映出在智能駕駛滲透到市場的過程中,消費者更加注重配置的功能性,而廠商在提升智能駕駛滲透率的過程中,需要更加注重提升智能駕駛配置對用戶的價值。豪華品牌車主對數字鍵最滿意,主流品牌車主對透明底盤最滿意:豪華品牌中,用戶體驗最好的先進科技配置是數字鍵,最不滿意的先進科技配置是車內手勢控制;主流品牌中,用戶體驗最好的先進科技配置是透明機箱,最不滿意的先進科技配置是人臉識別。不同年齡段的消費者對先進科技配置的需求不同:80年代以前,車主更青睞為駕駛帶來安全性和便利性的先進配置,對流媒體后視鏡、行車記錄和駕駛評價的復購意愿分別高出行業整體水平8個百分點和5個百分點;95后車主對移動、互聯網等高級配置的需求更加強烈,其中對數字鑰匙和汽車之家互聯網的回購意向最高,分別超出行業整體水平10個百分點和9個百分點。《2022中國汽車智能體驗研究(TXI)》基于2021年6月至2022年3月購車的35277名傳統能源車主和2021年9月至2022年3月購車的5686名新能源車主的真實反饋。該研究涵蓋了56個品牌的247輛傳統能源汽車和36個品牌的65輛新能源汽車。數據收集于2021年12月至2022年5月在中國70個主要城市進行。



全球領先的消費者洞察和市場研究機構J.D. Power(帝俊)于8月4日正式發布了2022中國新能源汽車品質研究SM(NEV-IQS)和2022中國汽車智能體驗研究SM(TXI)。NEV-IQS研究表明,與傳統自主品牌和國際/合資品牌相比,自主新品牌的質量表現仍然保持領先,在車身內飾和車身外觀方面的質量優勢更加顯著。J.D. Power中國新能源汽車品質研究(NEV-IQS)始于2019年,基于J.D. Power行業常用的新車品質研究IQS體系,補充了新能源汽車特有的問題。本研究統計和測量了新能源汽車車主在2-6個月的擁有期內遇到的質量問題。新車質量用每100輛車的平均問題數(PP100)來表示。問題數量越少,質量越好。研究顯示,2022年自主新勢力品牌質量問題總數為149 PP100。與傳統自主品牌(152 PP100)和國際/合資品牌(153 PP100)相比,自主新勢力品牌在新能源汽車新車質量表現上保持領先,尤其是車身內飾和車身外觀的質量表現,分別領先全行業2.5 PP100。此外,在駕駛體驗、動力總成、電池/充電方面的表現也優于行業整體質量水平。新能源汽車行業整體質量表現不如去年:2022年新能源汽車行業整體質量問題152個PP100,比2021年增加24個PP100。其中,車身內飾問題成為投訴最多的問題類別,配置/控制系統/儀表盤的投訴比例增幅最大,比上年增加了2.3%。純電動汽車在智能上的領先優勢降低:在智能品質表現上,純電動汽車與插電式混合動力汽車的差距正在逐漸縮小。2021年,純電動汽車的智能問題數量比插電式混合動力汽車少8.1個PP100,而2022年,純電動汽車的質量問題數量僅比插電式混合動力汽車少1.1個PP100。新能源汽車車型電池問題比延續車型少,表明新能源汽車行業正在逐步擺脫三電限制:與延續車型相比,新能源汽車車型在電池/充電和配置/控制系統/儀表盤方面表現更好,分別比延續車型下降1.4 PP100和1.3 PP100,新能源汽車行業已經呈現出逐步擺脫三電限制的趨勢。延續版車型在信息娛樂系統和駕駛輔助方面優勢明顯,問題數量比新款車型減少了3.8個PP100和2.1個PP100。

2022年,中國NEV-IQS包含10個類別(車身外觀、車身內飾、駕駛體驗、配置/控制系統/儀表盤、信息娛樂系統、空調、座椅、動力系統、駕駛輔助和電池/充電)的236個問題。2022年的研究基于5672名車主的真實反饋,這些車主在2021年9月至2022年3月期間購買了汽車。該研究涵蓋了36個品牌的65款車型,其中……45款達到了足夠的樣本。數據收集于2022年3月至2022年5月在中國56個城市進行。高級配置市場滲透率大幅提升,智能賽道品牌競爭激烈。同一天,J.D. Power(帝俊)還發布了SM(TXI)2022中國汽車智能體驗研究。研究表明,中國汽車工業整體市場深度指數(即先進技術配置的整體滲透率)顯著提高,而功能性能指數有所下降;品牌陣營之間的智能化表現接近,競爭進入白熱化階段。J.D. Power的智能汽車體驗研究(TXI)是繼新車品質研究(IQS)和汽車產品魅力指數研究(APEAL)之后的又一重要產品行業標桿研究。研究顯示,2022年中國汽車產業TXI創新指數為505點,整體市場深度指數提升明顯,從2021年的80點提升至120點,而功能性能指數有所下降,從去年的880點降至829點。其中,自主新勢力品牌市場深度指數242分,功能性能指數831分,繼續領跑智能賽道;而傳統自主品牌的市場深度指數為112分,功能表現指數為828分,合資/國際品牌的市場深度指數為118分,功能表現指數為829分。兩者在市場深度和功能表現上差距不大,品牌之間的競爭進入白熱化階段。先進技術配置的快速引入伴隨著質量問題的增長:行業在引入更多先進技術配置的同時,也出現了更多的質量問題。2022年行業總問題數為32.4 PP100,較去年增加4.8 PP100,其中智能駕駛艙增加3.9 PP100,智能駕駛增加0.6 PP100。在智能駕駛艙中,故障/無法工作的問題增加最多,增加了1.7 PP100,而在智能駕駛中,理解/使用困難的問題增加最多,增加了1.3 PP100。智能駕駛艙的整體用戶體驗得到顯著提升:2022年,消費者對智能駕駛艙的整體體驗和智能駕駛的先進科技配置更加滿意。智能駕駛艙具有最佳的可用性體驗,有效性、實用性和響應速度的體驗得到了顯著提升,體現了智能駕駛艙先進的配置為消費者提供了便利和有價值的功能;雖然智能駕駛整體體驗較去年有所提升,但在實用性和有效性方面的體驗滿意度不如智能駕駛艙,消費者對界面的滿意度有所下降。反映出在智能駕駛滲透到市場的過程中,消費者更加注重配置的功能性,而廠商在提升智能駕駛滲透率的過程中,需要更加注重提升智能駕駛配置對用戶的價值。豪華品牌車主對數字鍵最滿意,主流品牌車主對透明底盤最滿意:豪華品牌中,用戶體驗最好的先進科技配置是數字鍵,最不滿意的先進科技配置是車內手勢控制;主流品牌中,用戶體驗最好的先進科技配置是透明機箱,最不滿意的先進科技配置是人臉識別。不同年齡段的消費者對先進科技配置的需求不同:80年代以前,車主更青睞為駕駛帶來安全性和便利性的先進配置,對流媒體后視鏡、行車記錄和駕駛評價的復購意愿分別高出行業整體水平8個百分點和5個百分點;95后車主對移動、互聯網等高級配置的需求更加強烈,其中對數字鑰匙和汽車之家互聯網的回購意向最高,分別超出行業整體水平10個百分點和9個百分點。《2022中國汽車智能體驗研究(TXI)》基于2021年6月至2022年3月購車的35277名傳統能源車主和2021年9月至2022年3月購車的5686名新能源車主的真實反饋。該研究涵蓋了56個品牌的247輛傳統能源汽車和36個品牌的65輛新能源汽車。數據收集于2021年12月至2022年5月在中國70個主要城市進行。




標簽:
8月4日,正值七夕佳節,多組北京地區漢EV、唐EV女性車主與知心密友相聚在北京碧朗港康養中心,參加“她力量”比亞迪女性車主臻享沙龍第七季。
1900/1/1 0:00:008月5日消息,上汽通用五菱公布7月銷量為145017輛,同比增長32;新能源銷量達59288輛,同比增長117;海外出口達19739輛,同比增長50。
1900/1/1 0:00:008月4日,特斯拉股東大會在其奧斯汀超級工廠舉行。會上,馬斯克再次明確2030年要生產2000萬輛電動車的計劃,并認為這將需要大約十幾家工廠,每家工廠每年生產150萬至200萬輛。
1900/1/1 0:00:00近日,廣汽集團公布了7月份的銷量成績。據數據顯示,廣汽7月累計汽車產銷近140萬輛。
1900/1/1 0:00:002022年8月5日,深圳市江波龍電子股份有限公司(以下簡稱“江波龍”或“公司”)首次公開發行股票成功登陸A股創業板,正式在深圳證券交易所掛牌上市,股票代碼為“301308”,
1900/1/1 0:00:008月4日,由車質網、凱睿賽馳咨詢、中國標準化研究院共同發起的《汽車企業顧客投訴處理服務質量評價通則》(以下簡稱《評價通則》)團體標準首次研討會在京舉行。
1900/1/1 0:00:00