近日,贛州石城縣政府發布《關于加快石城縣電動汽車充電基礎設施建設實施方案的通知》。截至2017年底,該縣已建成各類充電樁50個;到2020年底,該縣將建成1個充電站和200個各類充電樁。在不影響正常運營的前提下,鼓勵具備安全條件的加油站、加油站建設充電基礎設施;全縣公共充電樁和電動汽車比例不低于1∶15,在縣城主城區每6公里建設一座公共充電站。高速公路服務區、國家和省級服務區、旅游景區力爭到2020年實現充電設施全覆蓋;根據客戶的充電容量要求,按要求建設專用充電設施;自用充電設施按照充電樁與電動汽車的比例為1:1配置。《加快電動汽車充電基礎設施建設實施方案》的通知:鄉(鎮)人民政府、縣政府部門和縣直、駐縣單位:經縣政府同意,現將《石城縣加快電動汽車充電基礎設施建設實施方案》印發給你們。請按照工作要求認真組織實施。石城縣人民政府辦公室2017年9月1日《石城縣加快電動汽車充電基礎設施建設實施方案》,有效促進節能減排,根據《贛州市人民政府辦公廳關于印發〈贛州市加快電動汽車充電基礎設施建設實施方案〉的通知》(江西省政府辦公廳[2017]11號)精神,結合我縣實際,制定本方案。一、一般要求和工作目標(1)一般要求。全面落實國家和省市加快充電基礎設施建設的決策部署,結合全縣電動汽車推廣應用實際,把充電基礎設施放在更加重要的位置,加強統籌規劃,統一標準規范,完善支持政策,按照“打樁先行、適度推進”的要求,創新發展模式,有序推進電動汽車基礎設施建設。著力構建布局合理、運行規范、功能完善、使用方便、安全高效的充電基礎設施體系,切實增加公共產品和服務的投入和供給,積極培育電動汽車消費市場,促進新能源汽車的普及應用。(2) 建設目標。截至2017年底,該縣已建成各類充電樁50個;到2020年底,全縣將建成充電站1座,各類充電樁200個;建立相對完善的行業標準和市場監管體系,形成“統一、開放、有序競爭”的充電服務市場;
構建“互聯網+充電基礎設施”的可持續產業生態系統,培育一批具有較強市場競爭力的充電服務企業。第二,主要任務(1)堅持規劃和指導。全面落實《贛州市電動汽車充電基礎設施建設運營管理規定》,認真組織編制全縣電動汽車充電設施專項規劃,將充電基礎設施專項規劃內容納入城鄉規劃和配電網建設改造規劃,完善獨立充電基礎設施布局,明確各類建筑的停車場和社會公共停車場的充電基礎設施建設比例或保留建設安裝條件要求,加強與全縣國民經濟和社會發展“十三五”規劃的銜接,城鄉發展規劃和全市電動汽車充電基礎設施專項規劃。(2) 注意科學布局。新建住宅停車位100%具備充電基礎設施或預留施工安裝條件(包括預埋電力管道和預留電力容量,下同);新建2萬平方米以上的大型公共建筑(商場、酒店、醫院、辦公樓、體育場館等)設置停車場和社會公共停車場,按照不低于規劃停車位10%的比例建設或預留充電基礎設施建設條件;支持在已建或在建的住宅小區和大型公共建筑中建設停車場和社會公共停車場,通過改造安裝建設充電基礎設施;重點旅游景區和適合電動汽車運營的國家級、省級服務區應配備公共充電基礎設施;在不影響正常運營的前提下,鼓勵具備安全條件的加油站、加油站建設充電基礎設施;全縣公共充電樁和電動汽車比例不低于1∶15,在縣城主城區每6公里建設一座公共充電站。高速公路服務區、國家和省級服務區、旅游景區力爭到2020年實現充電設施全覆蓋;根據客戶的充電容量要求,按要求建設專用充電設施;自用充電設施按照充電樁與電動汽車的比例為1:1配置。(3) 建立一個健全的系統。為滿足電動汽車普及應用的需要,我們將通過建設“示范社區和示范單位”和“快速充電示范區”,加快在全縣實施電動汽車基礎設施建設,努力建設以用戶住宅停車場、單位內部停車場、公共交通和租賃等專用站點為主體的專用充電基礎設施,以城市公共建筑停車場、社會公共停車場和道路臨時停車位為輔助的公共充電基礎設施,以及具有獨立城市快速充電站和高速公路服務區的城際。(4) 探索操作模式。鼓勵通過政府-社會資本合作(PPP)等方式培育市場主體,引入社會資本建設和運營公共服務領域的充電基礎設施、城市公共充電網絡和智能服務平臺,優先支持與全市新能源車企開展戰略合作的市場主體參與充電樁建設和運營;鼓勵探索大型充電站與商業地產相結合的發展模式,引導商場、超市、影院等商業場所為用戶提供輔助充電服務;
鼓勵充電服務企業通過與車企合作、眾籌等方式創新構建充電基礎設施業務合作模式,通過線上線下相結合的方式提供智能充放電、電子商務、廣告等增值服務,從而提高充電服務企業的可持續發展能力。(5) 加強安全管理。全面落實充電基礎設施用電安全管理規定,加大對用戶私接線、違規用電、違規建設等行為的查處力度;加強充電基礎設施及其安裝場所的日常消防安全檢查和管理,及時消除安全隱患。二、保障措施(1)加強組織保障。建立由縣發展改革委牽頭,相關部門和單位協調配合的協同推進機制,協調監督全縣電動汽車充電基礎設施建設的實施;有關部門和單位要切實承擔起統籌推進充電基礎設施建設的主體責任,建立相應機制,明確責任分工,完善配套政策,做好組織實施工作。(2) 簡化審批程序。有效減少充電基礎設施規劃建設的審批環節,加快辦理速度;個人在自己的停車庫和停車位安裝充電設施,以及現有停車位內的所有住宅小區和單位,無需辦理建設用地規劃許可證、建設工程規劃許可證和施工許可證;建設城市公共停車場時,充電樁等充電基礎設施同步建設無需分別辦理建設項目規劃許可證和施工許可證;新建獨立占地的集中式充電站應當符合城市規劃,并按規定辦理建設用地規劃許可證、建設工程規劃許可證和施工許可證。(3) 優化電網支持。電網企業要根據充電基礎設施建設的需要,合理提高用電設計標準,修訂完善相關標準規范;加強充電基礎設施配套電網建設和改造,滿足充電基礎設施運行需求;要為充電基礎設施接入電網提供便利條件,開辟綠色通道,優化流程,簡化程序,提高效率;電網企業負責從充電基礎設施產權分界點到電網的配套聯網項目的建設、運營和維護,不得收取聯網費用,相應資產應全部計入有效資產,并如實計入允許成本,按照電網輸配電價回收。(4) 加大土地利用支持力度。鼓勵共建電動汽車充電基礎設施,結合原規劃的加油站、加油站進行選址安排;對確需獨立占地的集中充換電站,將建設用地納入公共設施營業網點用地范圍,參照省內加油站供地等多種模式優先供地;城市公共交通企業充電基礎設施建設用地按照《江西省人民政府關于優先發展城市公共交通的實施意見》(贛府發〔2013〕34號)提供。(5)完善優惠政策。落實市財政對充電基礎設施的補貼措施,積極引導符合條件的充電基礎設施企業爭取中央財政支持;結合我縣實際情況,及時出臺縣級補貼政策;允許充電服務企業向電動汽車用戶收取電費和充電服務費;
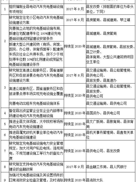
對直接向電力企業報裝接電的運營集中充電基礎設施用電量,實行規模化工業用電價格,2020年前暫免基本電費;其他充電基礎設施的用電量應按其所在地進行分類,向電力企業報告的居民區充電基礎設施用電量應以居民電價中的合并用戶電價為準。充電基礎設施用電量實行峰谷分時電價政策,充電服務費標準實行政府指導價管理。附件:職責分工及時間表

近日,贛州石城縣政府發布《關于石城縣加快電動汽車充電基礎設施建設實施方案的通知》。截至2017年底,該縣已建成各類充電樁50個;到2020年底,該縣將建成1個充電站和200個各類充電樁。在不影響正常運營的前提下,鼓勵具備安全條件的加油站、加油站建設充電基礎設施;全縣公共充電樁和電動汽車比例不低于1∶15,在縣城主城區每6公里建設一座公共充電站。高速公路服務區、國家和省級服務區、旅游景區力爭到2020年實現充電設施全覆蓋;根據客戶的充電容量要求,按要求建設專用充電設施;自用充電設施按照充電樁與電動汽車的比例為1:1配置。《加快電動汽車充電基礎設施建設實施方案》的通知:鄉(鎮)人民政府、縣政府部門和縣直、駐縣單位:經縣政府同意,現將《石城縣加快電動汽車充電基礎設施建設實施方案》印發給你們。請按照工作要求認真組織實施。石城縣人民政府辦公室2017年9月1日《石城縣加快電動汽車充電基礎設施建設實施方案》,有效促進節能減排,根據《贛州市人民政府辦公廳關于印發〈贛州市加快電動汽車充電基礎設施建設實施方案〉的通知》(江西省政府辦公廳[2017]11號)精神,結合我縣實際,制定本方案。一、一般要求和工作目標(1)一般要求。全面落實國家和省市加快充電基礎設施建設的決策部署,結合全縣電動汽車推廣應用實際,把充電基礎設施放在更加重要的位置,加強統籌規劃,統一標準規范,完善支持政策,按照“打樁先行、適度推進”的要求,創新發展模式,有序推進電動汽車基礎設施建設。著力構建布局合理、運行規范、功能完善、使用方便、安全高效的充電基礎設施體系,切實增加公共產品和服務的投入和供給,積極培育電動汽車消費市場,促進新能源汽車的普及應用。(2) 建設目標。截至2017年底,該縣已建成各類充電樁50個;到2020年底,全縣將建成充電站1座,各類充電樁200個;
建立相對完善的行業標準和市場監管體系,形成“統一、開放、有序競爭”的充電服務市場;構建“互聯網+充電基礎設施”的可持續產業生態系統,培育一批具有較強市場競爭力的充電服務企業。第二,主要任務(1)堅持規劃和指導。全面落實《贛州市電動汽車充電基礎設施建設運營管理規定》,認真組織編制全縣電動汽車充電設施專項規劃,將充電基礎設施專項規劃內容納入城鄉規劃和配電網建設改造規劃,完善獨立充電基礎設施布局,明確各類建筑的停車場和社會公共停車場的充電基礎設施建設比例或保留建設安裝條件要求,加強與全縣國民經濟和社會發展“十三五”規劃的銜接,城鄉發展規劃和全市電動汽車充電基礎設施專項規劃。(2) 注意科學布局。新建住宅停車位100%具備充電基礎設施或預留施工安裝條件(包括預埋電力管道和預留電力容量,下同);新建2萬平方米以上的大型公共建筑(商場、酒店、醫院、辦公樓、體育場館等)設置停車場和社會公共停車場,按照不低于規劃停車位10%的比例建設或預留充電基礎設施建設條件;支持在已建或在建的住宅小區和大型公共建筑中建設停車場和社會公共停車場,通過改造安裝建設充電基礎設施;重點旅游景區和適合電動汽車運營的國家級、省級服務區應配備公共充電基礎設施;在不影響正常運營的前提下,鼓勵具備安全條件的加油站、加油站建設充電基礎設施;全縣公共充電樁和電動汽車比例不低于1∶15,在縣城主城區每6公里建設一座公共充電站。高速公路服務區、國家和省級服務區、旅游景區力爭到2020年實現充電設施全覆蓋;根據客戶的充電容量要求,按要求建設專用充電設施;自用充電設施按照充電樁與電動汽車的比例為1:1配置。(3) 建立一個健全的系統。為滿足電動汽車普及應用的需要,我們將通過建設“示范社區和示范單位”和“快速充電示范區”,加快在全縣實施電動汽車基礎設施建設,努力建設以用戶住宅停車場、單位內部停車場、公共交通和租賃等專用站點為主體的專用充電基礎設施,以城市公共建筑停車場、社會公共停車場和道路臨時停車位為輔助的公共充電基礎設施,以及具有獨立城市快速充電站和高速公路服務區的城際。(4) 探索操作模式。鼓勵通過政府-社會資本合作(PPP)等方式培育市場主體,引入社會資本建設和運營公共服務領域的充電基礎設施、城市公共充電網絡和智能服務平臺,優先支持與全市新能源車企開展戰略合作的市場主體參與充電樁建設和運營;鼓勵探索大型充電站與商業地產相結合的發展模式,引導商場、超市、影院等商業場所為用戶提供輔助充電服務;
鼓勵充電服務企業通過與車企合作、眾籌等方式創新構建充電基礎設施業務合作模式,通過線上線下相結合的方式提供智能充放電、電子商務、廣告等增值服務,從而提高充電服務企業的可持續發展能力。(5) 加強安全管理。全面落實充電基礎設施用電安全管理規定,加大對用戶私接線、違規用電、違規建設等行為的查處力度;加強充電基礎設施及其安裝場所的日常消防安全檢查和管理,及時消除安全隱患。二、保障措施(1)加強組織保障。建立由縣發展改革委牽頭,相關部門和單位協調配合的協同推進機制,協調監督全縣電動汽車充電基礎設施建設的實施;有關部門和單位要切實承擔起統籌推進充電基礎設施建設的主體責任,建立相應機制,明確責任分工,完善配套政策,做好組織實施工作。(2) 簡化審批程序。有效減少充電基礎設施規劃建設的審批環節,加快辦理速度;個人在自己的停車庫和停車位安裝充電設施,以及現有停車位內的所有住宅小區和單位,無需辦理建設用地規劃許可證、建設工程規劃許可證和施工許可證;建設城市公共停車場時,充電樁等充電基礎設施同步建設無需分別辦理建設項目規劃許可證和施工許可證;新建獨立占地的集中式充電站應當符合城市規劃,并按規定辦理建設用地規劃許可證、建設工程規劃許可證和施工許可證。(3) 優化電網支持。電網企業要根據充電基礎設施建設的需要,合理提高用電設計標準,修訂完善相關標準規范;加強充電基礎設施配套電網建設和改造,滿足充電基礎設施運行需求;要為充電基礎設施接入電網提供便利條件,開辟綠色通道,優化流程,簡化程序,提高效率;電網企業負責從充電基礎設施產權分界點到電網的配套聯網項目的建設、運營和維護,不得收取聯網費用,相應資產應全部計入有效資產,并如實計入允許成本,按照電網輸配電價回收。(4) 加大土地利用支持力度。鼓勵共建電動汽車充電基礎設施,結合原規劃的加油站、加油站進行選址安排;對確需獨立占地的集中充換電站,將建設用地納入公共設施營業網點用地范圍,參照省內加油站供地等多種模式優先供地;城市公共交通企業充電基礎設施建設用地按照《江西省人民政府關于優先發展城市公共交通的實施意見》(贛府發〔2013〕34號)提供。(5)完善優惠政策。落實市財政對充電基礎設施的補貼措施,積極引導符合條件的充電基礎設施企業爭取中央財政支持;結合我縣實際情況,及時出臺縣級補貼政策;允許充電服務企業向電動汽車用戶收取電費和充電服務費;
對直接向電力企業報裝接電的運營集中充電基礎設施用電量,實行規模化工業用電價格,2020年前暫免基本電費;其他充電基礎設施的用電量應按其所在地進行分類,向電力企業報告的居民區充電基礎設施用電量應以居民電價中的合并用戶電價為準。充電基礎設施用電量實行峰谷分時電價政策,充電服務費標準實行政府指導價管理。附件:職責分工及時間表


標簽:
9月30日,金龍汽車發布的《關于子公司恢復新能源汽車推廣應用中央財政補助資格的公告》顯示,蘇州金龍公司新能源汽車推廣應用整改工作通過驗收。
1900/1/1 0:00:00車在路上跑,安全總是在第一位,精心的設計優質的材料一流的制造安心放心眾所周知,車體的框架結構設計和制作材料,決定了一輛車抗沖擊能力和防護能力的強弱,
1900/1/1 0:00:009月30日,工信部發布《新能源汽車推廣應用推薦車型目錄》(2017年第9批),共計251款新能源汽車進入。本次目錄中共有新能源乘用車28款,其中純電動車型25款,插電式混合動力車型3款。
1900/1/1 0:00:009月30日,南寧市發改委透露,因原《南寧市車輛停放服務收費管理辦法》(以下簡稱《辦法》)部分政策依據已經失效,南寧市對《辦法》進行了修訂,修訂后政府定價停車場由13個類型減少到7個,
1900/1/1 0:00:009月30日,工信部發布《新能源汽車推廣應用推薦車型目錄(2017年第9批)》,共包括95戶企業的251個車型,
1900/1/1 0:00:00高精地圖作為自動駕駛拼圖上重要組成部分,已在自動駕駛領域嶄露頭角,更是吸引了汽車廠商的目光。
1900/1/1 0:00:00