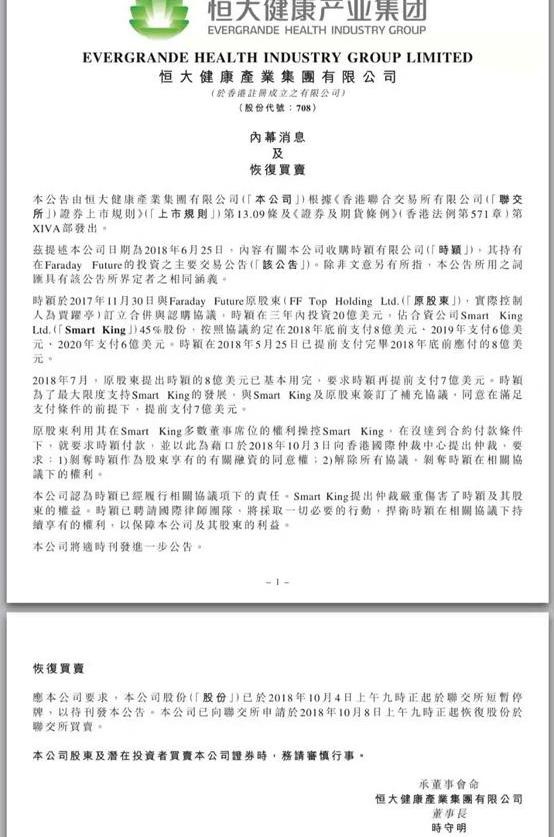
在國慶假期結束的前一天,賈躍亭與恒大的“鬧劇”引起了公眾的關注,隨之而來的是FF的回應,以及法拉第唯一的量產車被燒毀。。。法拉第和恒大一直占據著長假結束后第一周的熱點;本月10月18日,汽車和家居系列車型將正式發布,并命名為“理想智能ONE”。關于FF控制權的爭議可能已經浮出水面:恒大在半年內耗盡了8億美元,賈躍亭想把恒大踢出局。10月7日,恒大健康(00708)宣布,賈躍亭在半年內耗盡了恒大8億美元的融資,并提出再向恒大預付7億美元。在未能實現目標后,該公司提起仲裁,要求剝奪恒大的融資同意權,并解除所有合作協議。

10月8日,法拉第未來(FF)發表聲明維護公司合法權益,稱在支付第一筆8億美元后,2018年7月,恒大提出簽署對原投資協議的補充和修訂協議(三方協議),并同意在原合同規定的日期前進一步向FF提供財務擔保,包括在2018年支付剩余12億美元中的5億美元。與恒大向媒體和股東聲稱的相反,包括FF全球首席執行官賈躍亭在內,沒有人“操縱”董事會達成相應的補充協議。

法拉第唯一的量產車FF91在9月燒毀了員工,并于北京時間10月8日中午簽署了保密協議。據科技博客the Verge報道,作為法拉第未來第一款也是唯一一款試生產汽車,FF91于今年9月底起火。這起事件發生在該公司為員工和家人舉辦的“未來主義日”幾個小時后。具體損失程度尚不清楚,但一些前員工表示,法拉第已要求員工就此次火災簽署保密協議。由于該公司計劃在今年晚些時候正式開始生產FF91,這一事件將不可避免地對其產生負面影響。車和家發布了“理想智能”品牌的首款電池壽命為1000公里的車型。10月10日,第一電氣網從官方獲悉,車和家發布了全新品牌“理想智能”,該品牌首款車型命名為“理想智能ONE”。這款車將于10月18日正式發布,計劃于2019年第四季度大規模交付。據了解,該車是一款中大型增程純電動SUV,NEDC綜合續航里程超過700公里,城市工況續航里程超過1000公里。理想智能的英文品牌名稱是“LEADING Ideal”,品牌標志“Li”的靈感來自英文名稱“LEADING Ideal”的首字母縮寫。同時,理想智造中的“理想”一詞與車和家族創始人李想的發音相同,也給品牌留下了深刻印象。

蔚來汽車被特斯拉第二大股東增持,股價上漲22%。根據外媒公布的一份文件,Baillie Gifford&;公司已經持有中國電動汽車制造商蔚來汽車11.44%的股份。根據FactSet公布的數據,Baillie Gifford&;公司目前是特斯拉的第二大機構投資者,持有7.7%的股份。特斯拉最大的機構投資者是富達管理公司;
研究公司,持有12.1%的股份。在當天盤后交易時間,蔚來汽車在美國存托股的股價上漲了近7%,其股價在當天交易時間內上漲了22%。

智慧城市規劃與運營專家Bob Zhu加入中國運通,擔任副總裁。10月11日,華人運通官方宣布,張江高新原副總經理、智慧園區建設和產業綜合體運營專家Bob Zhu已確認加入華人運通擔任副總裁,并將負責公司在智慧園區和城市地區的業務規劃和擴張。此舉進一步推動了中國運通基于智能汽車、智捷交通和智慧城市的“三智”戰略的深化和實施,為未來出行服務。

蔚來網點擴張背后的邏輯:用服務解決新能源的痛點。10月6日是國慶節。繼成都之后,威來汽車在古都Xi的贏得了西北地區第一個威來中心,這也是威來汽車第十一座NIO大廈的竣工。新開放的威來汽車體驗館位于Xi的繁華的商業區,毗鄰特斯拉展覽館。體驗館分為兩層,共有七個功能區。一樓是展示蔚來產品的畫廊,于10月1日公開亮相。威來汽車高級管理層表示,Xi的作為13代文明古都的交匯點,是中國西北市場的重要城鎮,也是威來在西北市場上的重要橋頭堡。這家體驗店的成功落地意義重大。
國慶假期結束前一天,賈躍亭與恒大之間的“鬧劇”引起了公眾的關注,隨之而來的是FF的回應,以及法拉第唯一的量產車被燒毀。。。法拉第和恒大一直占據著長假結束后第一周的熱點;
本月10月18日,汽車和家居系列車型將正式發布,并命名為“理想智能ONE”。關于FF控制權的爭議可能已經浮出水面:恒大在半年內耗盡了8億美元,賈躍亭想把恒大踢出局。10月7日,恒大健康(00708)宣布,賈躍亭在半年內耗盡了恒大8億美元的融資,并提出再向恒大預付7億美元。在未能實現目標后,該公司提起仲裁,要求剝奪恒大的融資同意權,并解除所有合作協議。

10月8日,法拉第未來(FF)發表聲明維護公司合法權益,稱在支付第一筆8億美元后,2018年7月,恒大提出簽署對原投資協議的補充和修訂協議(三方協議),并同意在原合同規定的日期前進一步向FF提供財務擔保,包括在2018年支付剩余12億美元中的5億美元。與恒大向媒體和股東聲稱的相反,包括FF全球首席執行官賈躍亭在內,沒有人“操縱”董事會達成相應的補充協議。

法拉第唯一的量產車FF91在9月燒毀了員工,并于北京時間10月8日中午簽署了保密協議。據科技博客the Verge報道,作為法拉第未來第一款也是唯一一款試生產汽車,FF91于今年9月底起火。這起事件發生在該公司為員工和家人舉辦的“未來主義日”幾個小時后。具體損失程度尚不清楚,但一些前員工表示,法拉第已要求員工就此次火災簽署保密協議。由于該公司計劃在今年晚些時候正式開始生產FF91,這一事件將不可避免地對其產生負面影響。車和家發布了“理想智能”品牌的首款電池壽命為1000公里的車型。10月10日,第一電氣網從官方獲悉,車和家發布了全新品牌“理想智能”,該品牌首款車型命名為“理想智能ONE”。這款車將于10月18日正式發布,計劃于2019年第四季度大規模交付。據了解,該車是一款中大型增程純電動SUV,NEDC綜合續航里程超過700公里,城市工況續航里程超過1000公里。理想智能的英文品牌名稱是“LEADING Ideal”,品牌標志“Li”的靈感來自英文名稱“LEADING Ideal”的首字母縮寫。同時,理想智造中的“理想”一詞與車和家族創始人李想的發音相同,也給品牌留下了深刻印象。

蔚來汽車被特斯拉第二大股東增持,股價上漲22%。根據外媒公布的一份文件,Baillie Gifford&;公司已經持有中國電動汽車制造商蔚來汽車11.44%的股份。根據FactSet公布的數據,Baillie Gifford&;公司目前是特斯拉的第二大機構投資者,持有7.7%的股份。特斯拉最大的機構投資者是富達管理公司;
研究公司,持有12.1%的股份。在當天盤后交易時間,蔚來汽車在美國存托股的股價上漲了近7%,其股價在當天交易時間內上漲了22%。

智慧城市規劃與運營專家Bob Zhu加入中國運通,擔任副總裁。10月11日,華人運通官方宣布,張江高新原副總經理、智慧園區建設和產業綜合體運營專家Bob Zhu已確認加入華人運通擔任副總裁,并將負責公司在智慧園區和城市地區的業務規劃和擴張。此舉進一步推動了中國運通基于智能汽車、智捷交通和智慧城市的“三智”戰略的深化和實施,為未來出行服務。

蔚來網點擴張背后的邏輯:用服務解決新能源的痛點。10月6日是國慶節。繼成都之后,威來汽車在古都Xi的贏得了西北地區第一個威來中心,這也是威來汽車第十一座NIO大廈的竣工。新開放的威來汽車體驗館位于Xi的繁華的商業區,毗鄰特斯拉展覽館。體驗館分為兩層,共有七個功能區。一樓是展示蔚來產品的畫廊,于10月1日公開亮相。威來汽車高級管理層表示,Xi的作為13代文明古都的交匯點,是中國西北市場的重要城鎮,也是威來在西北市場上的重要橋頭堡。這家體驗店的成功落地意義重大。

在技術穩定時期,競爭格局固化,除非是有技術革命出現,否則很難有洗牌的機會。而現在的電動化大潮,就提供了這么一個契機,有可能重塑汽車行業品牌競爭格局。
1900/1/1 0:00:00今天的全球股市有點慘。除了各大盤頭頂青青草原,主要的科技公司跟車企也同樣被綠光籠罩。
1900/1/1 0:00:00進入下半年以來,中國車市“寒意”陣陣。近日來自中國汽車工業協會宣布,中國9月汽車銷量239萬輛,同比下降116;乘用車銷量206萬輛,同比下降12;19月汽車銷量同比增長15。
1900/1/1 0:00:00據外媒報道,捷豹(Jaguar)為其首款電動車型IPace設計了一款電動汽車低速提示音系統(AVAS),該系統專為視障人士設計。
1900/1/1 0:00:00當滴滴在國慶期間每日公布安全整改進程時,網約車領域又一玩家已經摩拳擦掌準備入局。10月11日,哈啰出行,也就是原來的哈羅單車,宣布上線打車入口,正式推出了網約車業務。
1900/1/1 0:00:00根據外媒報道,新一代奔馳S級轎車或將在2020年推出時搭載L3級駕駛輔助系統。
1900/1/1 0:00:00