今天,有限公司(以下簡稱中廣汽車)宣布,已收到上海證券交易所《中廣汽車土地使用權轉讓及關聯交易查詢函》,要求中廣汽車在2018年8月27日前核實并補充相關信息。

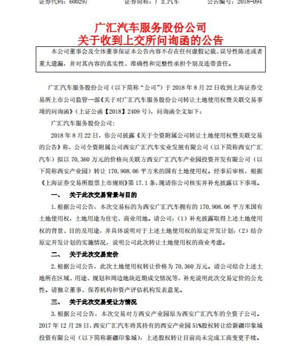
今天,中大汽車宣布,Xi的中大汽車產業發展有限公司有限公司,是中大汽車的全資子公司,計劃將占地170908.06平方米的國有土地使用權轉讓給關聯方Xi的中大汽車工業園區投資發展有限公司,轉讓價格為7.036億元。隨后,我收到了上海證券交易所的問詢函,要求中國大汽車核實并補充披露交易的背景和目的、交易定價、受讓方情況以及交易的后續安排。公開資料顯示,2015年6月,盛大汽車成功登陸A股市場,股票代碼為600297.SH。2016年6月以95億元收購寶信汽車。長城汽車也成為中國最大的經銷商集團。財報顯示,2017年,盛大汽車實現營業收入1607.12億元,同比增長18.67%;實現歸屬于上市公司股東的凈利潤38.84億元,同比增長38.58%。新車銷量88.12萬輛。截至2017年12月31日,該公司已運營800家門店,其中4S店737家,其中超豪華和奢侈品牌店近200家,中高端品牌500多個。今天,有限公司(以下簡稱中廣汽車)宣布,已收到上海證券交易所《中廣汽車土地使用權轉讓及關聯交易查詢函》,要求中廣汽車在2018年8月27日前核實并補充相關信息。

今天,中大汽車宣布,Xi的中大汽車產業發展有限公司有限公司,是中大汽車的全資子公司,計劃將占地170908.06平方米的國有土地使用權轉讓給關聯方Xi的中大汽車工業園區投資發展有限公司,轉讓價格為7.036億元。隨后,我收到了上海證券交易所的問詢函,要求中國大汽車核實并補充披露交易的背景和目的、交易定價、受讓方情況以及交易的后續安排。公開資料顯示,2015年6月,盛大汽車成功登陸A股市場,股票代碼為600297.SH。2016年6月以95億元收購寶信汽車。長城汽車也成為中國最大的經銷商集團。財報顯示,2017年,盛大汽車實現營業收入1607.12億元,同比增長18.67%;實現歸屬于上市公司股東的凈利潤38.84億元,同比增長38.58%。新車銷量88.12萬輛。截至2017年12月31日,該公司已運營800家門店,其中4S店737家,其中超豪華和奢侈品牌店近200家,中高端品牌500多個。
標簽:
8月23日,首屆中國國際智能產業博覽會在重慶開幕。騰訊董事會主席兼首席執行官馬化騰在會上發表演講,他表示,數字化技術在支持高質量發展、各行各業轉型升級、基礎科學研究創新方面大有可為。
1900/1/1 0:00:00網約車的市場爭奪戰從未真正停止過,在巨頭滴滴確立霸主地位后,新玩家依然虎視眈眈:美團、易到、首約、曹操在一紙新政下,所有玩家再次重聚網約車賽道。
1900/1/1 0:00:00據BusinessInsider網站報道,估值32億美元的初創公司Zoox聯合創始人兼CEO蒂姆肯特利克雷(TimKentleyKlay)表示,
1900/1/1 0:00:00美國咨詢公司高德納依其專業分析預測與推論各種新科技的成熟演變速度及要達到成熟所需的時間,分成5個階段:萌芽期、過熱期、泡沫化的低谷期、復蘇期以及成熟期。對于自動駕駛而言,其已經陷入了泡沫化低谷期。
1900/1/1 0:00:00根據交強險上牌量數據,2018年7月,進口新能源乘用車上牌數為2785輛,環比下跌3922。2018年上半年累計上牌量為175萬輛。
1900/1/1 0:00:00近年來,中國車聯網產業發展迅速,關鍵技術創新不斷加快,自動駕駛領域的競爭正愈演愈烈。然而,自動駕駛技術的應用還處在發展的初期,還有很多問題需要去解決。
1900/1/1 0:00:00