近年來,新能源汽車和自動駕駛一直是汽車領域的熱門話題。2017年,工業和信息化部、國家發展改革委、科技部聯合印發《汽車產業中長期發展規劃》,提出到2020年,培育一批進入世界前十的新能源汽車企業,智能網聯汽車將與國際社會同步發展;到2025年,新能源汽車骨干企業的全球影響力和市場份額將進一步提升,智能網聯汽車將進入世界先進行列。2016年,新能源汽車“十三五”國家重點專項啟動,提出要大幅提高新能源汽車和新能源的應用比例,推動新能源汽車、新能源和節能環保等綠色低碳產業成為支柱產業。2015年,《中國制造2025》提到,無人駕駛是未來汽車產業轉型升級的重要方向之一。在國家的支持和指導下,各省市也加大了新能源汽車和自動駕駛的發展力度。在此背景下,億歐汽車經過長期的企業訪問、調研和深入研究分析,發布了“2018中國新能源汽車和自動駕駛TOP25榜單”,全面分析了國內主要代工城市的分布情況,并從政策依據、企業規模、工業總產值、科技發展和學術基礎五個方面評價了城市發展新能源汽車和自動駕駛的綜合實力和前景。

從各項評分指標來看,政策依據來自對億歐汽車發布的文件和具體措施的梳理和分類,以及專家相應給出的評價分數;企業規模是根據企業查詢數據庫中每個城市的汽車制造企業數量計算的;工業總產值以當地汽車工業的工業總產值為基礎進行評估;科學技術的發展是根據數據庫中信息傳輸、軟件和信息技術服務方面的企業數量進行評估的;學術基礎是根據教育部公布的每個城市的學院和大學數量統計得出的。根據上述指標,億歐汽車獲得了AHP賦能:政策依據占20%,企業規模占25%,工業總產值占30%,科技發展占15%,學術依據占10%。通過數據集計算、公共信息整理和專家評估,結果是無量綱的。最后,對結果進行對數處理(因此有些結果可能是負的),并以一分的形式顯示分數,根據指標權重計算得出最終結果。在排名中,重慶在政策依據、企業規模和工業總產值方面均排名第一。上海緊隨其后,排名第二,各項指標均衡發展;
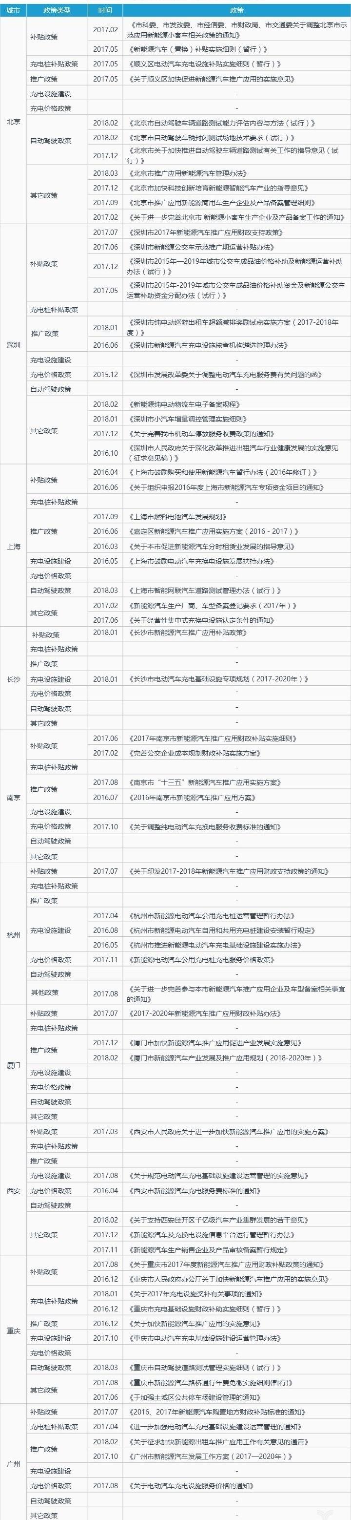
北京、廣州和長春分別排名第三、第四和第五。其中,長春市科技發展相對不足,新能源汽車、自動駕駛等高新技術產業發展有待加強。通過榜單,億歐汽車認為,當前城市新能源汽車和自動駕駛的發展主要呈現以下特點和趨勢:一是重慶、上海、北京和廣州的新能源汽車與自動駕駛發展最為強勁。在政策支持、汽車產業鏈發展、學術人才優勢等方面優勢明顯,其中北京汽車制造企業數量相對不足。第二,企業規模對各個城市新能源汽車和自動駕駛的發展尤為重要,科技的發展起著輔助作用。億歐汽車認為,城市企業的規模反映了城市汽車產業鏈的發展,完善的汽車產業鏈是汽車產業發展的核心,而新能源汽車和自動駕駛的發展需要技術的支持和科技企業的助力。三是市政府出臺不同程度的新能源汽車推廣政策,吸引企業入駐。在國家推廣政策的引導下,各城市紛紛出臺相關扶持政策,一方面是為了加快新能源汽車和自動駕駛的發展,另一方面是吸引車企進入,形成包括汽車主機廠和汽車零部件企業在內的完整汽車產業鏈。產業發展,政策先行中國在新能源汽車和自動駕駛產業布局方面的政策越來越完善。在新能源汽車和自動駕駛國家發展戰略的指導下,各城市也出臺了相關政策。億歐汽車對“十三五”以來各城市的相關政策進行了分類整理,并對各項政策進行了具體分析,如下圖所示。

補貼政策。新能源汽車補貼政策是國家和各省市為推廣使用新能源乘用車、新能源公交車、新能源卡車、特種車輛和燃料電池汽車而提供的財政補貼。自2010年新能源政策實施以來,補貼金額逐年下降。根據四部委發布的《關于調整完善新能源汽車推廣應用財政補貼政策的通知》,自2018年2月12日起,國家補貼額度再次下調。在國家新能源汽車補貼政策下,一些城市也出臺了不同級別的新能源汽車補助政策。以北京為例。2017年,北京純電動乘用車和燃料電池乘用車可獲得北京市地方財政補貼。其中,續航里程超過300公里的燃料電池乘用車可獲得10萬元補貼,純電動乘用車根據續航里程不同有不同的補貼標準:100-150公里續航里程為1萬元,150-250公里和200公里續航里程分別為1.8萬元。北京市新能源乘用車示范應用財政補貼標準為中央財政自行車補貼的50%,國家和本市財政補貼總額不超過車輛銷售價格的60%。充電樁補貼政策。充電樁補貼政策是為建設和運營新能源汽車公共充電設施的服務運營商提供相應補貼。補貼的形式和金額因地區而異。同樣,以北京為例,2017年,順義區發布了《順義區電動汽車充電設施補貼實施細則(暫行)》,提出投資建設單位對符合國家和本市有關要求的公共充電設施,可以申請不超過項目總投資30%的政府固定資產補貼資金;
新能源汽車在順義區采用公共充電樁充電,充電服務費按0.4元/千瓦時補貼。目前,北京、重慶、成都、武漢、廣州等城市分別出臺了充電樁補貼政策。促銷政策。推廣政策是加快新能源汽車在城市的普及和應用,促進新能源汽車產業的發展,并定制未來幾年的發展規劃和目標。目前,北京、上海、廈門、重慶、武漢、廣州等城市已經制定了明確的推廣政策,并制定了到2020年新能源汽車領域的發展規劃。具體政策請參見附錄。充電設施的建設。充電設施建設是指政府對電動汽車充電(替代)的政策支持。以Xi的為例。到2020年,全市新增集中充電站167個,充電設施4.28萬多個。對Xi的市已備案、竣工、驗收并投入使用的新建充電(更換)設施,對充電(替換)設施的實際投資(不含征地費用)給予30%的財政補貼。目前,上海、長沙、杭州、Xi的、重慶、成都、長春等城市已明確制定了充電設施建設相關政策。收費價格政策。收費價格政策是指對新能源汽車充換電服務費的優惠調整。以南京為例,南京發布《關于調整純電動汽車充換電服務收費標準的通知》,將純電動公交車(12米)充換電最高收費標準每公里下調0.10元;
純電動客車最高充電標準(12米)和純電動汽車最高充換電服務(七座以下)不作調整。目前,南京、蘇州、杭州、Xi的等地對新能源汽車充電更換服務有一定的優惠支持。自動駕駛政策。2017年12月,北京發布了自動駕駛道路測試指導性文件。2018年3月,上海和重慶也相繼出臺了自動駕駛考試規則。此外,2017年1月,廈門成立了全球首個城市級無人駕駛汽車社會實驗室。與此同時,許多汽車產業發展相對較好的地區也在積極準備自動駕駛的發展政策。億歐汽車預計,未來自動駕駛相關政策將陸續出臺。總體而言,從各項政策的制定來看,重慶、上海和北京對新能源汽車和自動駕駛的政策支持最為完善。從推廣應用的角度來看,重慶的推廣目標最高。預計到2020年,全市新能源汽車累計推廣應用將達到10萬輛。產業發展、政策先行,以及各項相關政策的制定,反映了各地對新能源汽車和自動駕駛的重視和支持,影響了該地區汽車產業的發展。汽車企業的規模和工業總產值直接反映了城市汽車產業鏈的發展,汽車企業的大小和工業總總值直接反映了城鎮汽車產業的發展程度。據市統計局統計,在上市城市的汽車工業總產值中,上海排名第一,達到5850億元,其次是長春和重慶,分別排名第二和第三,汽車工業總產出超過5000億元。

根據國家統計局的數據,2016年,我國有14493家規模以上汽車制造企業,主營業務收入達到81347.16億元,占我國工業企業主營業務總收入的7.02%。由此可見,汽車制造業是中國工業發展的一個重要領域。地方城市要想抓住新能源汽車和自動駕駛的發展機遇,就必須依靠企業作為主力軍來推動。本次榜單中的汽車企業規模是基于億歐汽車對汽車行業的長期觀察和深入了解,并通過聯合企業調查對各城市的汽車制造企業進行了分析,對上榜的25個城市進行了詳細分析。

從上圖可以看出,有兩個城市的汽車制造企業超過100家,分別是重慶和上海,其中重慶數量最多,高達189家,遠高于其他城市,具有很大的優勢。天津和蘇州緊隨其后。總的來說,長三角地區的汽車制造企業是最密集的。深圳雖然經濟技術發展良好,但汽車制造企業并不多,只有22家。汽車制造企業數量眾多,不僅說明汽車制造企業眾多,也說明包括汽車零部件等企業在內的城市產業鏈發展更加完善。億歐汽車認為,地方城市發展汽車企業的必要環節是吸引大型主機廠,并通過主機廠逐步發展完善汽車上下游企業,最終形成成熟的產業鏈。相反,擁有完整的汽車產業鏈,城市更有可能吸引汽車企業進入和發展。因此,在研究過程中,億歐汽車對本榜單中主要城市的汽車主機廠代表企業進行了梳理,為行業提供了參考,并對其進行了不分先后的排名。

總的來說,有幾個詞……
汽車產業發展良好的es將擁有一到六家大型汽車主機廠。在華東地區,不僅汽車制造業整體數量龐大,大型汽車主機廠也在密集發展。億歐汽車認為,在新能源汽車、自動駕駛等具有集群效應的行業中,形成一個完整的生態系統是一個極其復雜的過程。目前,所有城市都有發展機遇,關鍵在于能否抓住這個機遇。科學技術的發展和學術基礎有助于工業發展。新能源汽車和自動駕駛產業的發展不僅需要汽車行業的優勢,還需要先進的科學技術,如互聯網技術和人工智能技術。因此,在這份榜單中,億歐汽車增加了科技和學術發展兩項指標。科技發展是指信息傳輸、軟件和信息技術服務方面的企業數量,從企業層面反映當地的科技發展情況;學術基礎是指高等學校的數量,反映了當地的學術研究基礎和人才狀況。

在科技發展方面,深圳的科技企業數量最多,達到26249家,遠遠超過上海的第二名。杭州、成都和北京分別排名第三、第四和第五,科技企業數量超過7000家。在學術基礎上,北京、武漢和廣州排名前三,擁有80多所高等院校。億歐汽車在處理形成新能源汽車和自動駕駛產業城市名單的過程中,涵蓋了盡可能多的相關因素,客觀公正地評價了各個城市新能源汽車、自動駕駛的發展成果,為各界讀者提供了參考。億歐將繼續密切關注這一領域的發展,并繼續輸出更多的研究成果。歡迎您給我們更多有價值的意見。附上市城市新能源汽車推廣政策
近年來,新能源汽車和自動駕駛一直是汽車領域的熱門話題。2017年,工業和信息化部、國家發展改革委、科技部聯合印發《汽車產業中長期發展規劃》,提出到2020年,培育一批進入世界前十的新能源汽車企業,智能網聯汽車將與國際社會同步發展;
到2025年,新能源汽車骨干企業的全球影響力和市場份額將進一步提升,智能網聯汽車將進入世界先進行列。2016年,新能源汽車“十三五”國家重點專項啟動,提出要大幅提高新能源汽車和新能源的應用比例,推動新能源汽車、新能源和節能環保等綠色低碳產業成為支柱產業。2015年,《中國制造2025》提到,無人駕駛是未來汽車產業轉型升級的重要方向之一。在國家的支持和指導下,各省市也加大了新能源汽車和自動駕駛的發展力度。在此背景下,億歐汽車經過長期的企業訪問、調研和深入研究分析,發布了“2018中國新能源汽車和自動駕駛TOP25榜單”,全面分析了國內主要代工城市的分布情況,并從政策依據、企業規模、工業總產值、科技發展和學術基礎五個方面評價了城市發展新能源汽車和自動駕駛的綜合實力和前景。

從各項評分指標來看,政策依據來自對億歐汽車發布的文件和具體措施的梳理和分類,以及專家相應給出的評價分數;企業規模是根據企業查詢數據庫中每個城市的汽車制造企業數量計算的;工業總產值以當地汽車工業的工業總產值為基礎進行評估;科學技術的發展是根據數據庫中信息傳輸、軟件和信息技術服務方面的企業數量進行評估的;學術基礎是根據教育部公布的每個城市的學院和大學數量統計得出的。根據上述指標,億歐汽車獲得了AHP賦能:政策依據占20%,企業規模占25%,工業總產值占30%,科技發展占15%,學術依據占10%。通過數據集計算、公共信息整理和專家評估,結果是無量綱的。最后,對結果進行對數處理(因此有些結果可能是負的),并以一分的形式顯示分數,根據指標權重計算得出最終結果。在排名中,重慶在政策依據、企業規模和工業總產值方面均排名第一。上海緊隨其后,排名第二,各項指標均衡發展;
北京、廣州和長春分別排名第三、第四和第五。其中,長春市科技發展相對不足,新能源汽車、自動駕駛等高新技術產業發展有待加強。通過榜單,億歐汽車認為,當前城市新能源汽車和自動駕駛的發展主要呈現以下特點和趨勢:一是重慶、上海、北京和廣州的新能源汽車與自動駕駛發展最為強勁。在政策支持、汽車產業鏈發展、學術人才優勢等方面優勢明顯,其中北京汽車制造企業數量相對不足。第二,企業規模對各個城市新能源汽車和自動駕駛的發展尤為重要,科技的發展起著輔助作用。億歐汽車認為,城市企業的規模反映了城市汽車產業鏈的發展,完善的汽車產業鏈是汽車產業發展的核心,而新能源汽車和自動駕駛的發展需要技術的支持和科技企業的助力。三是市政府出臺不同程度的新能源汽車推廣政策,吸引企業入駐。在國家推廣政策的引導下,各城市紛紛出臺相關扶持政策,一方面是為了加快新能源汽車和自動駕駛的發展,另一方面是吸引車企進入,形成包括汽車主機廠和汽車零部件企業在內的完整汽車產業鏈。產業發展,政策先行中國在新能源汽車和自動駕駛產業布局方面的政策越來越完善。在新能源汽車和自動駕駛國家發展戰略的指導下,各城市也出臺了相關政策。億歐汽車對“十三五”以來各城市的相關政策進行了分類整理,并對各項政策進行了具體分析,如下圖所示。

補貼政策。新能源汽車補貼政策是國家和各省市為推廣使用新能源乘用車、新能源公交車、新能源卡車、特種車輛和燃料電池汽車而提供的財政補貼。自2010年新能源政策實施以來,補貼金額逐年下降。根據四部委發布的《關于調整完善新能源汽車推廣應用財政補貼政策的通知》,自2018年2月12日起,國家補貼額度再次下調。在國家新能源汽車補貼政策下,一些城市也出臺了不同級別的新能源汽車補助政策。以北京為例。2017年,北京純電動乘用車和燃料電池乘用車可獲得北京市地方財政補貼。其中,續航里程超過300公里的燃料電池乘用車可獲得10萬元補貼,純電動乘用車根據續航里程不同有不同的補貼標準:100-150公里續航里程為1萬元,150-250公里和200公里續航里程分別為1.8萬元。北京市新能源乘用車示范應用財政補貼標準為中央財政自行車補貼的50%,國家和本市財政補貼總額不超過車輛銷售價格的60%。充電樁補貼政策。充電樁補貼政策是為建設和運營新能源汽車公共充電設施的服務運營商提供相應補貼。補貼的形式和金額因地區而異。同樣,以北京為例,2017年,順義區發布了《順義區電動汽車充電設施補貼實施細則(暫行)》,提出投資建設單位對符合國家和本市有關要求的公共充電設施,可以申請不超過項目總投資30%的政府固定資產補貼資金;
新能源汽車在順義區采用公共充電樁充電,充電服務費按0.4元/千瓦時補貼。目前,北京、重慶、成都、武漢、廣州等城市分別出臺了充電樁補貼政策。促銷政策。推廣政策是加快新能源汽車在城市的普及和應用,促進新能源汽車產業的發展,并定制未來幾年的發展規劃和目標。目前,北京、上海、廈門、重慶、武漢、廣州等城市已經制定了明確的推廣政策,并制定了到2020年新能源汽車領域的發展規劃。具體政策請參見附錄。充電設施的建設。充電設施建設是指政府對電動汽車充電(替代)的政策支持。以Xi的為例。到2020年,全市新增集中充電站167個,充電設施4.28萬多個。對Xi的市已備案、竣工、驗收并投入使用的新建充電(更換)設施,對充電(替換)設施的實際投資(不含征地費用)給予30%的財政補貼。目前,上海、長沙、杭州、Xi的、重慶、成都、長春等城市已明確制定了充電設施建設相關政策。收費價格政策。收費價格政策是指對新能源汽車充換電服務費的優惠調整。以南京為例,南京發布《關于調整純電動汽車充換電服務收費標準的通知》,將純電動公交車(12米)充換電最高收費標準每公里下調0.10元;
純電動客車最高充電標準(12米)和純電動汽車最高充換電服務(七座以下)不作調整。目前,南京、蘇州、杭州、Xi的等地對新能源汽車充電更換服務有一定的優惠支持。自動駕駛政策。2017年12月,北京發布了自動駕駛道路測試指導性文件。2018年3月,上海和重慶也相繼出臺了自動駕駛考試規則。此外,2017年1月,廈門成立了全球首個城市級無人駕駛汽車社會實驗室。與此同時,許多汽車產業發展相對較好的地區也在積極準備自動駕駛的發展政策。億歐汽車預計,未來自動駕駛相關政策將陸續出臺。總體而言,從各項政策的制定來看,重慶、上海和北京對新能源汽車和自動駕駛的政策支持最為完善。從推廣應用的角度來看,重慶的推廣目標最高。預計到2020年,全市新能源汽車累計推廣應用將達到10萬輛。產業發展、政策先行,以及各項相關政策的制定,反映了各地對新能源汽車和自動駕駛的重視和支持,影響了該地區汽車產業的發展。汽車企業的規模和工業總產值直接反映了城市汽車產業鏈的發展,汽車企業的大小和工業總總值直接反映了城鎮汽車產業的發展程度。據市統計局統計,在上市城市的汽車工業總產值中,上海排名第一,達到5850億元,其次是長春和重慶,分別排名第二和第三,汽車工業總產出超過5000億元。

根據國家統計局的數據,2016年,我國有14493家規模以上汽車制造企業,主營業務收入達到81347.16億元,占我國工業企業主營業務總收入的7.02%。由此可見,汽車制造業是中國工業發展的一個重要領域。地方城市要想抓住新能源汽車和自動駕駛的發展機遇,就必須依靠企業作為主力軍來推動。本次榜單中的汽車企業規模是基于億歐汽車對汽車行業的長期觀察和深入了解,并通過聯合企業調查對各城市的汽車制造企業進行了分析,對上榜的25個城市進行了詳細分析。

從上圖可以看出,有兩個城市的汽車制造企業超過100家,分別是重慶和上海,其中重慶數量最多,高達189家,遠高于其他城市,具有很大的優勢。天津和蘇州緊隨其后。總的來說,長三角地區的汽車制造企業是最密集的。深圳雖然經濟技術發展良好,但汽車制造企業并不多,只有22家。汽車制造企業數量眾多,不僅說明汽車制造企業眾多,也說明包括汽車零部件等企業在內的城市產業鏈發展更加完善。億歐汽車認為,地方城市發展汽車企業的必要環節是吸引大型主機廠,并通過主機廠逐步發展完善汽車上下游企業,最終形成成熟的產業鏈。相反,擁有完整的汽車產業鏈,城市更有可能吸引汽車企業進入和發展。因此,在研究過程中,億歐汽車對本榜單中主要城市的汽車主機廠代表企業進行了梳理,為行業提供了參考,并對其進行了不分先后的排名。

總的來說,有幾個詞……
汽車產業發展良好的es將擁有一到六家大型汽車主機廠。在華東地區,不僅汽車制造業整體數量龐大,大型汽車主機廠也在密集發展。億歐汽車認為,在新能源汽車、自動駕駛等具有集群效應的行業中,形成一個完整的生態系統是一個極其復雜的過程。目前,所有城市都有發展機遇,關鍵在于能否抓住這個機遇。科學技術的發展和學術基礎有助于工業發展。新能源汽車和自動駕駛產業的發展不僅需要汽車行業的優勢,還需要先進的科學技術,如互聯網技術和人工智能技術。因此,在這份榜單中,億歐汽車增加了科技和學術發展兩項指標。科技發展是指信息傳輸、軟件和信息技術服務方面的企業數量,從企業層面反映當地的科技發展情況;學術基礎是指高等學校的數量,反映了當地的學術研究基礎和人才狀況。

在科技發展方面,深圳的科技企業數量最多,達到26249家,遠遠超過上海的第二名。杭州、成都和北京分別排名第三、第四和第五,科技企業數量超過7000家。在學術基礎上,北京、武漢和廣州排名前三,擁有80多所高等院校。億歐汽車在處理形成新能源汽車和自動駕駛產業城市名單的過程中,涵蓋了盡可能多的相關因素,客觀公正地評價了各個城市新能源汽車、自動駕駛的發展成果,為各界讀者提供了參考。億歐將繼續密切關注這一領域的發展,并繼續輸出更多的研究成果。歡迎您給我們更多有價值的意見。附上市城市新能源汽車推廣政策

編者按這是機器之能編譯的一篇來自《紐約客》的特稿,原作者SheelahKolhatkar。
1900/1/1 0:00:00特斯拉Model3迎來了歷史性的一周。3月27日,一系列負面新聞導致這家獨角獸企業在短短一天內,股市損失超40億美元。由此,網絡上以“特斯拉破產”為代表的唱衰言論撲面而來。
1900/1/1 0:00:00在去年美團在南京上線打車業務之后,瞬間引起了人們的廣泛關注。
1900/1/1 0:00:004月3日,全球零部件供應商偉巴斯特在浙江嘉興舉行了新工廠奠基儀式及新能源動力電池系統研發中心簽約儀式。
1900/1/1 0:00:00可以預計,2017年的利潤下滑僅僅是個開始。對比亞迪等新能源車企,在雙積分制還沒有產生較大效應前的過渡期,日子將會很難熬。3月27日晚,比亞迪公布2017年年報。
1900/1/1 0:00:00在中期計劃發布之后不久,作為東風有限在中國“智能互聯”先鋒和實驗載體,東風啟辰在智能化上正在急速推進。
1900/1/1 0:00:00